top of page
尊孔动态
校长室
行政组织
工作方针
办学理念
教师阵容
秘书处组织结构
秘书处工作方针
征聘启事
教务处
组织结构
工作方针
教学空间规划
教学动态
课程规划
招收新生
荣誉榜
特辅处
特辅教育简介
组织结构
工作方针
我们的天地
特别活动
训导处
组织结构
工作方针
各级核心德目与实施要点
班主任服务规章
级导师服务规章
学生服务特出表现奖简章
学生请假须知(须登入学校账号)
荣誉榜
活动处
组织结构
工作方针
学会组织
学会顾问老师名单
学会空间规划
荣誉榜
联课网
修研处
组织结构
工作方针
教师实践专题报告
体育处
组织结构
工作方针
荣誉榜
资源处
组织结构
工作方针
尊孔简史
图书馆查询系统
班级共读本
尊孔独中校园刊物
万方数据中小学数字图书馆
多媒体馆电影馆藏目录
校园影片
校园新闻
尊孔校园相册
荣誉榜
图书馆线上主题展览-植物
活动预告
深切哀悼吴建成校长
辅导处
组织结构
工作方针
尊孔独中清寒学生助学金、高中贷学金
升学资讯站
尊孔独中推荐保送计划
尊孔独中大专贷学金
事务处
组织结构
工作方针
学费详情
资讯处
组织结构
工作方针
财务处
组织结构
工作方针
董事会
董事会阵容
董事会辖下各委员会
董事会秘书工作方针
家教协会
家教协会阵容
家协新闻
【尊孔独立中学家教协会】交流信箱
尊孔校友会
简介
2024年雪隆八独中田径锦标赛
More...
Use tab to navigate through the menu items.
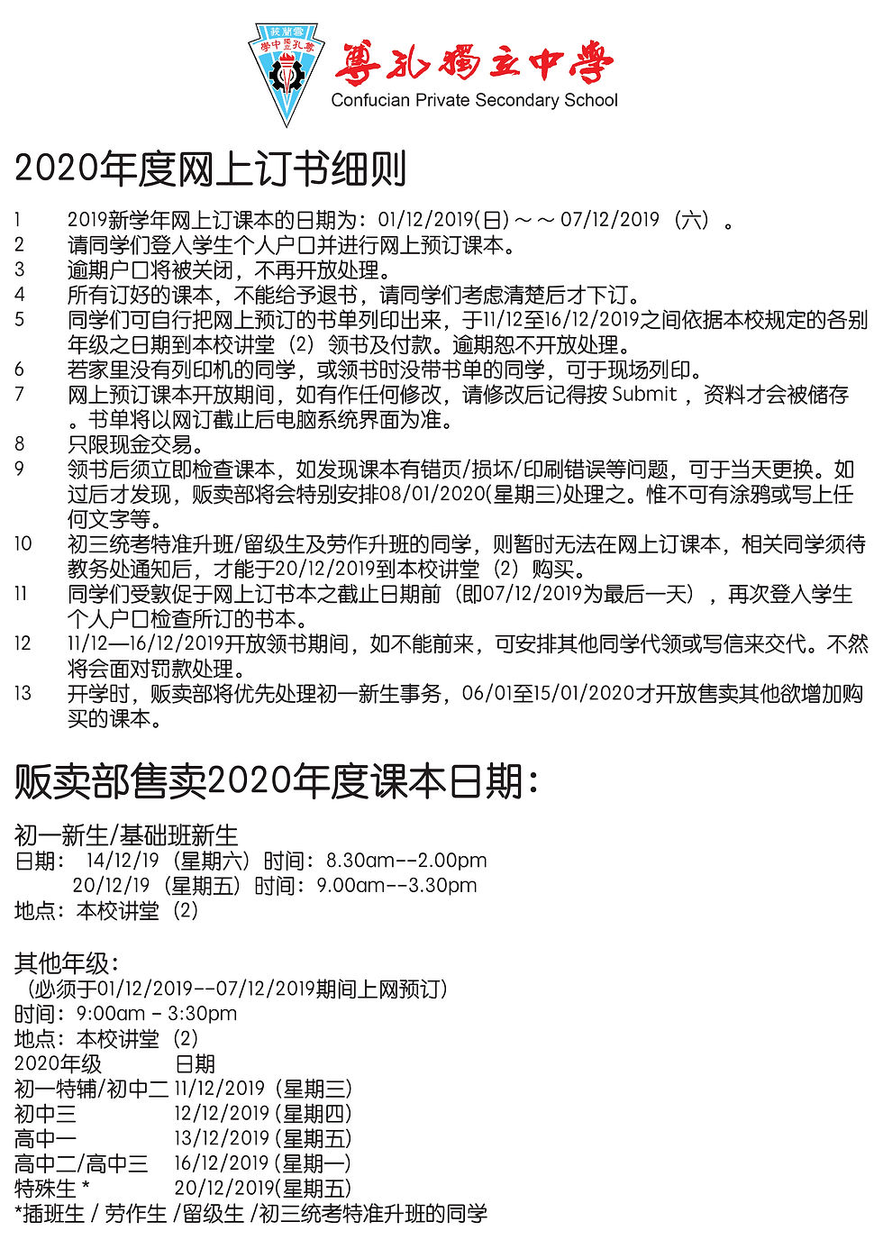
[事务处通告]2020年度网上订书细则
webmaster90086
Nov 19, 2019
0 min read
Comments
Write a comment...
Write a comment...
Featured Posts
Check back soon
Once posts are published, you’ll see them here.
Recent Posts
[校长室通告] 2026学年度开课日与开学日
[校园新闻] 2025年《追风远扬》毕业典礼 高中生4.5万令吉回赠母校
[校园活动] 尊孔120周年校庆主视觉设计比赛
2025年义卖会甲组颁奖仪式
尊孔独中与独大教育机构签署《马来西亚AI教育联盟框架协议》
[校长室通告] 2025年毕业典礼
[校园活动] 尊孔独⽴中学119周年校庆午宴
[辅导处通告] 2026年度清寒助学金/高中贷学金开放申请
[校园新闻] 2026年初中一新生入学考试
[校园新闻] 尊孔独中庆祝119周年校庆 筵开百席筹募永续发展基金
Archive
November 2025
(7)
7 posts
October 2025
(13)
13 posts
September 2025
(9)
9 posts
August 2025
(15)
15 posts
July 2025
(12)
12 posts
June 2025
(6)
6 posts
May 2025
(8)
8 posts
April 2025
(9)
9 posts
March 2025
(6)
6 posts
February 2025
(1)
1 post
January 2025
(6)
6 posts
December 2024
(12)
12 posts
November 2024
(13)
13 posts
October 2024
(6)
6 posts
September 2024
(9)
9 posts
August 2024
(12)
12 posts
July 2024
(11)
11 posts
June 2024
(4)
4 posts
May 2024
(9)
9 posts
April 2024
(8)
8 posts
March 2024
(14)
14 posts
February 2024
(3)
3 posts
January 2024
(7)
7 posts
December 2023
(11)
11 posts
November 2023
(9)
9 posts
October 2023
(7)
7 posts
September 2023
(8)
8 posts
August 2023
(10)
10 posts
July 2023
(14)
14 posts
June 2023
(11)
11 posts
May 2023
(10)
10 posts
April 2023
(14)
14 posts
March 2023
(21)
21 posts
February 2023
(4)
4 posts
January 2023
(12)
12 posts
December 2022
(10)
10 posts
November 2022
(9)
9 posts
October 2022
(14)
14 posts
September 2022
(7)
7 posts
August 2022
(3)
3 posts
July 2022
(6)
6 posts
June 2022
(11)
11 posts
May 2022
(8)
8 posts
April 2022
(9)
9 posts
March 2022
(3)
3 posts
February 2022
(7)
7 posts
January 2022
(14)
14 posts
December 2021
(12)
12 posts
November 2021
(4)
4 posts
October 2021
(6)
6 posts
Search By Tags
尊孔
(1)
1 post
尊孔独中
(1)
1 post
建校基金
(1)
1 post
Follow Us
bottom of page
Comments